
工业和信息化部近日印发《人形机器人创新发展指导意见》,提出到2025年,我国人形机器人创新体系初步建立,“大脑、小脑、肢体”等一批关键技术取得突破,确保核心部组件安全有效供给。整机产品达到国际先进水平,并实现批量生产,在特种、制造、民生服务等场景得到示范应用,探索形成有效的治理机制和手段。培育2—3家有全球影响力的生态型企业和一批专精特新中小企业,打造2—3个产业发展集聚区,孕育开拓一批新业务、新模式、新业态。到2027年,人形机器人技术创新能力显著提升,形成安全可靠的产业链供应链体系,构建具有国际竞争力的产业生态,综合实力达到世界先进水平。产业加速实现规模化发展,应用场景更加丰富,相关产品深度融入实体经济,成为重要的经济增长新引擎。
关于印发《人形机器人创新发展指导意见》的通知
工信部科〔2023〕193号
各省、自治区、直辖市及计划单列市、新疆生产建设兵团工业和信息化主管部门,有关行业协会、企事业单位:
现将《人形机器人创新发展指导意见》印发给你们,请结合实际,认真贯彻落实。
工业和信息化部
2023年10月20日
人形机器人创新发展指导意见
人形机器人集成人工智能、高端制造、新材料等先进技术,有望成为继计算机、智能手机、新能源汽车后的颠覆性产品,将深刻变革人类生产生活方式,重塑全球产业发展格局。当前,人形机器人技术加速演进,已成为科技竞争的新高地、未来产业的新赛道、经济发展的新引擎,发展潜力大、应用前景广。为推动人形机器人产业高质量发展,培育形成新质生产力,高水平赋能新型工业化,有力支撑现代化产业体系建设,制定本指导意见。
一
总体思路
(一)指导思想
以习近平新时代中国特色社会主义思想为指导,深入贯彻落实党的二十大精神,完整、准确、全面贯彻新发展理念,加快构建新发展格局,统筹发展和安全,以大模型等人工智能技术突破为引领,在机器人已有成熟技术基础上,坚持应用牵引、整机带动、软硬协同、生态培育的路径,采取技术分级、产品分代、任务分期的方式,发挥制造业门类齐全、应用场景丰富、市场规模庞大以及新型举国体制优势,加快推动我国人形机器人产业创新发展,为建设制造强国、网络强国和数字中国提供支撑。
(二)发展目标
到2025年,人形机器人创新体系初步建立,“大脑、小脑、肢体”等一批关键技术取得突破,确保核心部组件安全有效供给。整机产品达到国际先进水平,并实现批量生产,在特种、制造、民生服务等场景得到示范应用,探索形成有效的治理机制和手段。培育2—3家有全球影响力的生态型企业和一批专精特新中小企业,打造2—3个产业发展集聚区,孕育开拓一批新业务、新模式、新业态。
到2027年,人形机器人技术创新能力显著提升,形成安全可靠的产业链供应链体系,构建具有国际竞争力的产业生态,综合实力达到世界先进水平。产业加速实现规模化发展,应用场景更加丰富,相关产品深度融入实体经济,成为重要的经济增长新引擎。
二
突破关键技术
(一)打造人形机器人“大脑”和“小脑”
开发基于人工智能大模型的人形机器人“大脑”,增强环境感知、行为控制、人机交互能力,推动云端和边缘端智能协同部署。建设大模型训练数据库,创新数据自动化标注、清洗、使用等方法,扩充高质量的多模态数据。科学布局人形机器人算力,加速大模型训练迭代和产品应用。开发控制人形机器人运动的“小脑”,搭建运动控制算法库,建立网络控制系统架构。面向特定应用场景,构建仿真系统和训练环境,加快技术迭代速度,降低创新成本。
(二)突破“肢体”关键技术
用好现有机器人技术基础,系统部署“机器肢”关键技术群,创新人体运动力学基础理论,打造仿人机械臂、灵巧手和腿足,突破轻量化与刚柔耦合设计、全身协调运动控制、手臂动态抓取灵巧作业等技术。攻关“机器体”关键技术群,突破轻量化骨骼、高强度本体结构、高精度传感等技术,研发高集成、长续航的人形机器人动力单元与能源管理技术。
(三)健全技术创新体系
构建完善人形机器人制造业技术创新体系,凝练关键技术、物料、企业、制造装备、质量、标准、关键软件等清单,精准推进“补短锻长”。支持龙头企业牵头联合产学研用组成创新联合体,加强关键技术和产品攻关,凝聚各方力量加快创新进程。加快人形机器人与元宇宙、脑机接口等前沿技术融合,探索跨学科、跨领域的创新模式。

三
培育重点产品
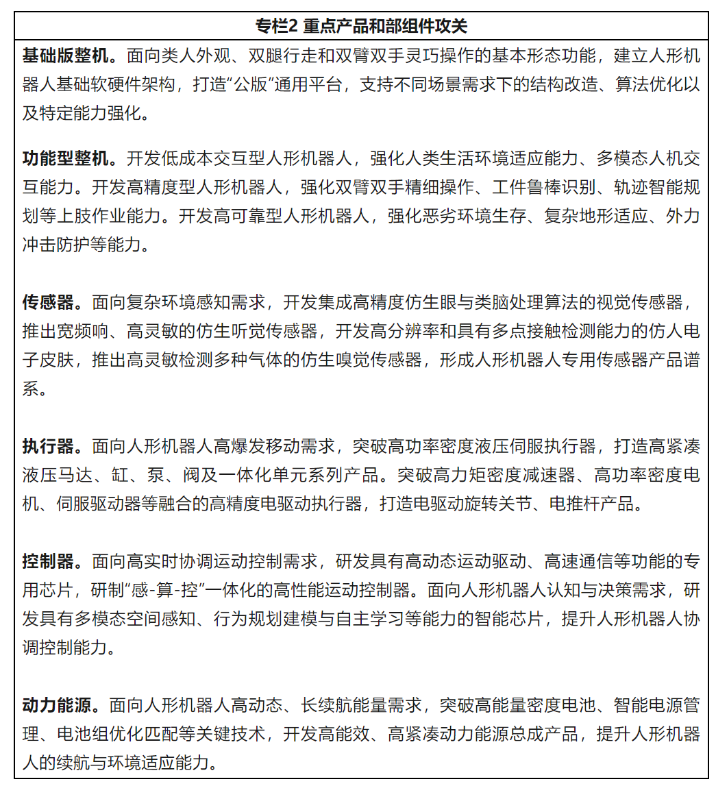
(一)打造整机产品
打造基础版整机,构筑人形机器人通用整机平台,支持后续个性化功能开发。面向不同应用场景需求,开发低成本交互型、高精度型以及极端环境下高可靠型等人形机器人整机产品。针对不同动力需求,推出电驱动、液压驱动或混合驱动人形机器人。强化人形机器人整机的批量化生产制造能力,持续提升整机产品的质量和可靠性。
(二)夯实基础部组件
聚焦人形机器人专用传感器,突破视、听、力、嗅等高精度传感关键技术,提升环境综合感知能力。发展高功率密度执行器,满足本体高爆发移动和高精度作业需求。开发面向人形机器人的专用芯片,提升运动控制、认知决策等计算效能。结合新能源产品发展趋势,研发适用于人形机器人特点的高能效专用动力组件。
(三)推动软件创新
构建人形机器人高实时、高可靠、高智能的专用操作系统,推动与通用大模型等技术深度融合,提供安全、稳定、易用的系统平台。开发面向各类场景的应用软件,建设完善人形机器人应用开发平台和工具包,构建丰富的软件赋能应用生态。探索“机器人即服务”的新模式,加速人形机器人低成本、灵活部署应用。

四
